

6月通过大数据舆情系统共归集有关媒体传播量较高的失信案例424件,主要涉及食品安全、套路贷、旅游乱象、侵犯知识产权、虚假广告/虚假营销、房产黑中介、传销、交通领域失信、非法集资/集资诈骗、不合格产品等行为。
报告结合媒体报道及有关部门发布的权威信息,归纳了常见的旅游乱象及行为表现,其中在线旅游平台(OTA)旅游乱象及背后隐藏的套路值得关注。建议公众尤其是退休人群、年轻学生群体、文艺兴趣爱好人群等在旅游过程中对医疗旅游诈骗、低价产品、强迫消费等失信行为重点保持警惕,谨防落入陷阱。同时,对旅游产品宣传语应保持审慎态度,多方了解有关情况,尽可能选择知名品牌的正规旅行社签订合同,并随时留意保留证据,一旦发现问题及时投诉,维护自身合法权益。
针对近期逐渐升温的房屋租赁市场,本报告归纳了房屋租赁黑中介常见的9种陷阱,主要包括虚假房源揽客、低价诱惑租客、骗取租金、故意制造违约、暴力威胁、违法转租、违规收费、合同欺诈、捆绑借贷平台等行为。建议公众在租房时不以报价低为核心参照,提高防范意识,核实中介资质,验证房东身份,多方查验房源,审慎签订合同,保留关键证据,及时维护合法权益。
一、媒体曝光失信案例分析
(一)失信主体类别分布
6月份,通过大数据舆情系统对主要媒体曝光的失信案例进行监测,共归集有关媒体传播量较高的失信案例424件,涉及602个失信主体。其中,失信主体为企业的有416家,占比69.10%;失信主体为自然人的有145人,占比24.09%;失信主体为个体户的有33家,占比5.48%;失信主体为政府及事业单位的有7家,占比1.16%;失信主体为社会组织的有1个,占比0.17%(见图1)。

(二)失信行为类型分布
从失信行为类型看,6月份失信案例主要涉及食品安全(10.07%)、套路贷(8.01%)、旅游乱象(6.18%)、侵犯知识产权(5.72%)、虚假广告/虚假营销(5.72%)、房产黑中介(5.49%)、传销(5.03%)、交通领域失信(5.03%)、非法集资/集资诈骗(4.12%)、不合格产品(3.89%)等行为,上述十类失信行为的案例数量合计占总数的59.27%(见图2)。

(三)失信主体地域分布
从收录案例所涉主体的地域分布来看,6月份失信案例主要集中在北京、上海、广东、浙江、江苏等地区,以上五个省份合计占比达到48.84%。
二、重点失信风险提示——旅游乱象
(一)本月媒体披露旅游乱象失信典型案例
案例一:桂林导游强制游客消费 被吊销导游证
中国新闻网、法制日报、中国青年网等媒体报道:6月初,一段“桂林女导游强迫游客消费”的视频在网上热传,视频中,女导游甚至提出“1小时消费两万元”的要求。
据相关媒体报道,这个旅游团为湖南一美容品牌商自行组的团,称“给旅行社送598元的产品大礼,可以免费玩”。游客表示,都有需要出部分费用的心理准备。所以参团第一天,导游赵某要求每人交299元的景点门票费时,大家都未拒绝。然而两天后,购物消费明显升级,赵某安排了3个购物店,分别为乳胶床垫、玉器和丝绸。赵某将游客带入玉器店内时,因为玉器开价太贵,游客们都没有消费,但当他们回到车内时,导游赵某黑着脸站在车头频频训话,“我不管你是图我们桂林哪一样来的,便宜也好、什么也好,既然你们选择了这个,现在我们下车,在里面一个小时(消费)2万块钱。走,下车!”
事后,有人爆出更多视频,视频中赵某还表示:“既然你选择了含有购物环节的团,那么你就需要消费……骂人的话谁都会骂,可是我真的不想……”还有游客表示,事后赵某和司机下车,将一行人晾在车上,10分钟左右后,才继续开往下一个购物点。
6月11日,桂林市旅游发展委员会在微博发布调查通报,称经过初步核实,视频中涉事导游赵某的言行基本属实。目前,该导游已被桂林相关部门吊销导游证,并要求向游客赔礼道歉。
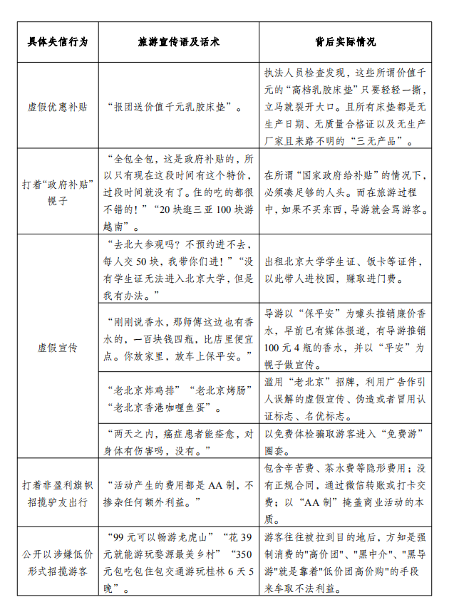
案例二:20块逛三亚100块游越南?三亚黑导游:有“政府补贴”
光明网转发中国之声新闻:时下正是海南三亚的旅游旺季,但同样也是不法低价团、违规旅行社活动的高峰期。在三亚著名的海月广场上,就有不少人在散发打着“中青旅”“国旅”旗号的传单,除了普通一日游之外,还能花10元钱去200公里外的博鳌参观,100元就可以参加6天5晚的越南游。
这么远的路程,一二百块就能全程包吃住还有交通费?这连油钱都不够的路线,旅行社赚什么钱?为了确保记者相信他们不是非法低价团,这位工作人员再三表示他们是正规旅行社,之所以这么便宜,是因为国家对三亚旅游有“补贴”。记者问:“100块行吗?住宿全包吗?”工作人员回答称:“全包全包,这是政府补贴的,所以只有现在这段时间有这个特价,过段时间就没有了。住的吃的都很不错的!”记者问:“免费吃、免费拉,免费给你住宾馆,赚的啥钱啊?”工作人员说:“这都国家拿钱。”“必须有这人头,国家政府给补贴,必须凑人头。”
在采访中,记者遇到两位来自外地的“候鸟老人”,他们都参加了博鳌和越南低价团,他们告诉记者,为了吸引老人入团,博鳌游中,旅行社甚至倒贴10块钱。不过到了那里,游客就开始不停地花钱。
即便游客看出上述“低价团”价格不合常理而避而远之,可售价看似正常的“游艇夜游三亚湾”也是“套路连连”。在一辆“夜游三亚湾”的旅游船上,买票上船的游客看不清夜景,工作人员称,只有再花100元才能上顶层看风景,否则一小时的旅程,只能憋在这里通过小玻璃看景色,也就是说加钱才能体验“完整版”。
针对这些问题,三亚当地旅游监督热线12301工作人员表示,街上发传单的基本上都是非法一日游,建议游客不要相信,针对记者反映的问题,有关部门也会开展调查。
(二)涉旅游乱象失信风险企业及其地区分布
近期媒体披露涉旅游乱象典型案例主要涉及10家企业,分布在海南、江苏、云南等省份(见表1)。

(三)常见的旅游乱象及其行为特征
1.在线旅游平台(OTA)乱象
据法制日报报道,电子商务消费纠纷调解平台用户维权案例库显示,“五一”旅游消费旺季结束后,OTA成为消费投诉“重灾区”,订票、出行、酒店住宿、旅游景点消费等各环节都存有诸多猫腻。结合媒体报道及网民投诉数据,梳理出如下几点OTA乱象,提醒消费者警惕:一是大数据杀熟。例如,有微博网友爆料称,自己在某旅游服务平台购买机票,原本总价17548元,因为漏选报销凭证返回重新操作,但再次支付时发现无票,其他航班则高出1500元。而对于消费者质疑的OTA大数据杀熟现象,经营者通常以商品型号或配置不同以及享受套餐优惠不同、时间点不同等理由进行自辩,同时又不对外公布具体算法、规则和数据,消费者遇到类似问题后,维权举证往往非常困难。二是默认搭售。今年1月1日开始实施的《电子商务法》对在线销售中常见的附加产品搭售进行了限制,规定不得将搭售商品或者服务作为默认同意的选项。但搭售现象仍普遍存在于互联网机票、火车票等销售和预订中,例如将机票与保险、会员服务包等以“套餐”等形式进行加价捆绑销售,因未清楚地标明或默认勾选“购买”,导致消费者最终支付价格高于产品标价。三是虚假交易、虚假评论。在旅游消费场景中,“数据”扮演着日益重要的角色,网络“评价”常能改变游客出行决策。但“水军”刷单行为长期存在,误导消费者决策,影响消费体验。四是订单无法消费、合同违约、到店无房或下单后难预约等现象依然存在。例如央视曾报道,五一小长假期间,某消费者在某在线旅游平台上事先预定好了酒店房间,结果在已经收到酒店确认单的情况下,该平台突然表示该订单由于价格错误无法履行。五是退款难或收取高价退改签费。《消费者权益保护法》对网络交易7日内可无理由退货作出了例外情况作出了列举,并设置了兜底条款。按照规定票品一概地不得无理由退票属于霸王条款。但是当消费者对购买的票品提出退款时,多数平台拒不退款。平台销售的低价折扣机票往往退改签费用较高,而且部分平台对特价机票基本不退不换,一般只退机建和燃油费。
2.以“不合理低价游”为诱饵揽客
许多看起来价格明显偏低的旅游产品,其背后都有较多猫腻,“低价”仅仅是其引诱消费者“入团”的诱饵。近年来,整个旅游市场竞争日趋白热化,而餐饮、住宿、门票等费用不断上涨,部分旅行社采取压低旅游报价的手段来吸引客源,但客人参团的费用无法给旅行社带来正常的利润,这其中多出“低价”的成本部分,必然是“羊毛出在羊身上”,从旅游购物、自费项目等环节来补足。
3.强迫或变相强迫购物
一些导游的底薪并不高,有的甚至都没有在旅行社拿底薪,收入完全是靠拿回扣或佣金。游客消费得越多,导游的收入才会越高,这使得部分导游采取各种方法强制游客购物。特别是一些黑旅行社和黑导游,往往通过充值领红包、激将、侮辱、恐吓、暴力等方式实现欺骗、强迫游客购物的目的,购物商品中包括价格上千元的保健品、数千元的银质水杯、千元蚕丝被等。另据媒体报道,低价游和强制购物不仅活跃在国内云南等旅游热门目的地,还出现在东南亚如越南芽庄等国外热门旅游地区,游客不仅要被迫在当地购买珠宝、乳胶用品,回国后还发现,珠宝品质以次充好,寄来的乳胶垫竟产自国内厂家。由于东南亚游属于出境游,游客想要维权更是难上加难。
4.拼团甩团行为频发
有的游客会有这样的经历,明明自己是在A旅行社报名参加旅游团,但直到发团时才发现,自己参加的团是B旅行社的旅游团。究其缘由,是某些旅行社因接受报名的消费者太少,组不成一个团,在消费者不知情的情况下,把这些已经报了名的消费者转给其他旅行社,由别的旅行社负责带团。由于游客是和A旅行社签订的合同,与B旅行社不存在合同关系,一旦出现问题很难有效维权。
5.“准星级”酒店冒充星级
为了拥有良好的旅行体验,游客们往往会选择星级酒店入住。在不少旅游广告的宣传语中,类似于“全程入住准五星级”或“相当于五星级”酒店的说法比比皆是。其实,这是不良商家摸准了广大游客对于旅游行业的标准规范并不熟悉的情况,以模糊的表述忽悠消费者。在我国酒店行业标准规范里,并不存在“准星级”这样的等级。
6.鼓动游客“烧高香”
出门在外,见佛拜佛、遇神敬神是众多游客的普遍心理。一些不法分子就是看中了这一点,利用游客对于宗教场所的敬畏感和信任度,先是鼓动游客敬香,再赠送算卦看相,并大肆吹嘘自己的“法力”,进而宣称游客或家人在不久将遇到重大灾祸,必须花钱企求神灵的庇佑。其实,这些迷信的说法并没有科学依据,也并非正规宗教场所,游客对此要擦亮眼睛。
7.医疗旅游诈骗,目标专指老人
有些不法分子以免费体检、医疗旅游为诱饵,专门针对老年人设下陷阱,其背后则是设立假“医疗机构”,高价销售劣质保健品,实施诈骗活动的犯罪团伙。例如,今年2月有媒体报道,不少老年人应邀参加所谓“健康讲座”后,被诱导参加了“每人400元三天两晚的浙江安吉之行”,并一步步落入“虫草保健”“抗癌治疗”的陷阱。诈骗分子承诺免费旅游,结果目的地却是一家“医疗机构”,其化验结果和体检报告都是为了方便行骗捏造的。



(四)旅游乱象受害人群体的主要特征
一是退休人群。已经退休的中老年人群具备一定的财务、时间自由,对健康、休闲的关注程度较高,是外出旅游的重点消费人群之一。不法分子设置的“低价团”“免费游”“医疗游”等圈套,往往都是瞄准了这类人群。
二是年轻学生群体。应届毕业生或毕业年限不久的年轻人往往缺乏足够的社会经验和甄别能力,容易受低价旅游产品的诱惑。尤其是应届毕业生是近期毕业旅游、暑期旅游的主要人群,他们往往倾向于选择便宜的旅游产品而陷入圈套。
三是热爱文艺及“大师作品”的人群。这类人群往往容易受旅游地商家关于所谓文学艺术展览、重大艺术活动、大师现场指导等噱头的欺骗,而忽视了这些可能是不良商家设计的连环套,其背后可能是引诱游客高价购买商品的黑色产业链。
(五)旅游失信风险防范措施
结合媒体报道及有关部门发布的信息,提醒消费者注意如下防范措施:
1.防范低价游和强制消费陷阱
在选择、购买旅游产品时,要注意防范“不合理低价游”背后的陷阱,不要盲目相信广告宣传,对于明显低于市场价格的旅游产品要提高警惕。旅游过程中不要轻信或购买价格明显高于成本的产品,注意识别以“企业赞助”“店庆促销”“攀老乡”“祈福避祸”“艺术大师”等为噱头的购物陷阱,及时行使拒绝参加旅行社及导游在合同之外安排购物活动的权力。
2.审慎选择旅行社
要认清旅行社及导游资质,不要聘请无证上岗的黑导游。建议游客选择具有一定资质和品牌知名度的正规旅行社出行,信誉好的旅行社往往拥有较为稳定的优质服务资源,即使将来确实出现纠纷时,这类旅行社通常也有足够的实力或财力承担赔偿责任。
3.不能轻信网络评价
一是在选购旅游产品前做好相关准备,通过不同网络平台多角度综合了解关于旅游目的地以及酒店的信息,对旅游行程、费用、体验、评价等做到心中有数,以防落入虚假评论和虚假交易的陷阱。二是不参与有偿评论,避免成为虚假信息的提供者,防止低劣旅游产品的再扩散。三是重视在线旅游网站的品牌知名度,尽量选择大品牌、高口碑的知名网站,一旦出现问题,售后服务更具保障。
4.认真签订旅游合同
在旅游之前,游客要与旅行社签订合法有效的旅游合同,签订合同之前最好完整地将全部条款逐一看完,对于其中涉及到双方主要权利义务,尤其是限制游客权利、减免旅行社责任的条款以及需要另行支付费用的项目条款要充分研读,在合同中最好载明由旅行社安排的购物次数、停留时间及购物场所的名称,对另行付费的游览项目作出明确约定,保证游客合法权益不被侵害。切忌因为贪图方便或价格便宜而草率签订合同。
5.留存证据及时维权
对于游客而言,证据的留存并不仅仅存在于旅程当中,而是从旅游合同签订后即开始进行。如:将旅行社的宣传单,双方所签旅游合同,旅行社收取各类费用的收据、发票等票据,境内外消费的各类小票、单据等,均应予以妥善留存。对网站的宣传页面和订单信息要及时进行截图,以防临时涨价或变更。在出现纠纷时,充分通过相关部门的监管服务平台或在线旅游投诉平台反应,积极提供线索,对经营者进行监督,维护合法权益。
三、失信风险预警——房屋租赁黑中介
近年来,房地产中介领域房源信息不实、押金退还难、配套设施质量差等问题时有发生,特别是一些房地产黑中介采用欺诈、暴力等手段获取不法利益的失信案例受到舆论广泛关注。随着近期进入毕业季,大量毕业生即将进入社会,房屋租赁市场逐渐升温。类似刚刚毕业的学生以及初来城市的外地务工人员等群体,因普遍缺乏社会经验和失信风险甄别能力,非常容易遭遇中介的套路。
(一)主要失信风险
陷阱一:虚假房源,骗取租金。一些黑中介会根据年轻人喜欢网上找房的习惯,在各种租房平台发布大量表面看来性价比极高的房源信息,并精心制作照片,让房源更具吸引力,但该房源极可能根本不存在。中介引诱租客联系后,可能会通过短租合同或者即将到期的租赁合同,用租来的房子假冒房东进行出租。待租客看房后签署虚假合同,骗取押金及房租。今年1月,中国质量万里行促进会发布的《2018年中国互联网房地产交易服务平台认知及满意度调查报告》显示,在表示“不满意”的受访者中,53.26%消费者在接触互联网房产交易服务平台中遇到了房源信息作假。
陷阱二:低价诱惑,鱼龙混杂。黑中介往往发布一些低租金出租信息来吸引租客,当租客联系后,中介人员会催促租客尽快现场看房,并以“最近有优惠”等话术诱惑租客。当租客询问除了房租是否还有其他费用时,往往会承诺绝无其他费用。此外,还会声称自己是正规公司并经营多年,或者以拉关系、套近乎的方式让租客放下戒心。如果用户没有一定的防范意识,或是不了解租房的正规流程,就很容易落入不法分子的圈套,最后会落得“钱房两空”。
陷阱三:巧立名目,乱收费用。有一些黑中介会以物业费、卫生费等等一些莫名其妙的理由收取费用。除此之外,有关媒体梳理发现,很多“黑中介”有着共通的套路:低服务费“请君入瓮”;提前清退房客,拒不退还租金和押金;巧立名目,索要繁多不合理收费等。
陷阱四:“二房东”,克扣押金。“二房东”是指先从原房东手里租下整套房子,然后再整体或分房转租给他人,从中获利者。二房东虽然给租客找房提供了一些便利,但是也有一些黑心“二房东”损害着租客的利益。比如以装修装饰、电器损坏为名义拒绝返还押金,或者以清理费为由扣除一部分押金等。
陷阱五:合同陷阱,暗藏猫腻。有的黑中介口头承诺很好,但事后不承认、不兑现;有的采用不公平、不合理的租赁合同文本,存在出租人可单方涨租、单方解除合同、租房人不得提前退租、要一次性预付全年租金等霸王条款。如果合同权责不清,在退租时纠纷的概率就很大,中介可能会以家具刮痕地板破损等任何一个理由扣除押金。
陷阱六:故意制造违约,索要不法收益。成功签约后,黑中介会千方百计制造租客违约,索要不法收益。比如租客入住后,会再让其缴纳超出约定的费用,或者以租客扰民等各种借口索取违约金,不缴纳就威胁要将租客赶出房子,且不退定金。前期黑中介口头应允或许诺的事,后期却说租户违约,强行收取违约金,否则清房。有的黑中介甚至在合同期内违约强行赶走租户,不退押金或只退极少部分。
陷阱七:暴力威胁、失联拉黑。当租客认识到黑中介的不法企图,并提出异议时,黑中介会通过半夜敲门、堵锁眼等方式,对租客进行滋扰并施加压力,让租客搬离。或者虚假承诺可以退房租但需要公司审批,要求租客先行搬离等待退钱,待租客搬离后,便直接拉黑微信、拒接电话。而面对黑中介的暴力威胁等行为,租客却普遍“维权难”,一些租客囿于时间、金钱上的顾虑而放弃了维权。
陷阱八:捆绑借贷平台,牟取非法利益。租户和中介签订租房合同之后,被要求使用指定的软件按月交租,在租户并不知情的情况下,中介使用租户的信息,办理了分期贷款,租户的“按月交租”,实际上是在网贷平台上按月还贷。租户如果选择全款,中介则套现成功,借贷平台则赚取租户“借款”产生的利息。
陷阱九:甲醛超标,危害健康。许多中介在承租房屋后,对房子进行低成本的快速“包装”,然后迅速出租,以达到最短的时间回收成本的目的,但这及其容易导致居住环境甲醛超标问题。有媒体以“甲醛+健康权”为关键词,在中国裁判文书网上检索到63份裁判文书,其中有10起涉及居住、办公场所因有害物质超标起诉装修、出租方的判例。
(二)风险防范措施提示
根据有关部门发布的提示信息以及媒体报道,提醒公众在租房时注意以下几点:
一是提高防范意识,核实中介资质。建议通过正规房屋中介公司寻找租房信息,不要轻信网上发布的“超高性价比、超廉价、超实惠”的租房信息,并尽量到房屋中介公司的办公场所实地进行考察、咨询、办理租房业务。查看机构的有关证照,确认其具备合法中介资格,不要选择不能出示《房地产经纪机构(分支机构)备案证书》的中介机构。不要轻信中介人员的口头承诺,在交易前一定要详细核对中介机构的登记信息及从业人员身份。此外,应当在“信用中国”等网站查询中介机构的信用信息,了解该机构是否存在失信信息记录等情况。
二是认真验证房东身份,警惕“二房东”。可以通过查看房产证、身份证,或者去居委会等方式了解情况,验证房东身份的真实性。如果发现证件信息有误,可以假借需要办理暂住证,请房东协助去派出所出示一下房产证,即可揭穿骗子真面目。
业内律师提醒,法律上二房东如果将租赁房转租,必须经过原房主的同意或承诺,否则和“二房东”签订的租赁合同是不受法律保护的。如果是转租房源,不仅要查明转租合同的租赁期限,核实是否有转租权,还要尽可能与房主取得联系,以防受骗。
三是多方查验房源,谨慎阅读签订租房合同。租房前,最好了解下周边的市场价,做到心中有数。要查验房源是否真实,如果发现某房子租金低得离谱,一定要慎重再慎重,贪小便宜容易吃大亏。无论租赁时间多长,都要签订租房合同。在签订合同的时候,要仔细阅读合同文本,检查合同是否规范。合同要写明双方姓名、住址等个人情况、住房的确切位置、房屋面积,以及住房的墙壁、门窗、厨房灯区域装修情况及家用电器安装情况,写明住房为何种产权、产权人是谁,房东与产权人关系,是否得到产权人的委托出租住房等信息,以防其暗含霸王条款。在合同签字前,一定要认真阅读有关押金、房租、支付方式、权利义务、违约责任等方面的内容。对于不合适的内容/条款,当面提出,协商解决。中介对条款作出口头解释时,要做好录音,或在合同文本中予以进一步明确。对合同中涉及的房租价格及各种费用、违约责任、转租弃租规定等重点内容,可寻求专业人士鉴定和识别。
四是提高自身维权意识,保留一切证据,及时报警。随时保留合同、发票、宣传广告、照片、录音等重要信息,便于遇到纠纷后向有关部门投诉或提起诉讼。如果防不胜防仍然被骗,应及时报警,提供事先保存好的相关证据,尽可能地配合警方工作。
(三)监管建议
针对房屋租赁市场乱象,建议有关部门加强以下工作:
一是进一步规范管理房屋租赁中介市场。建议有关部门对租房的各个环节加强监管,严格中介机构和中介人员准入机制,严厉打击中介哄抬租金、发布不实信息等违规行为。同时对于房东随意提高房租、跟风涨价的行为也应加大处罚力度,保障租客权益。
二是进一步提高房屋租赁领域失信成本。建议有关部门出台房屋出租领域失信行为认定办法,明确租赁市场严重失信行为情形,对严重失信主体列入黑名单管理,并向社会公布,实施联合惩戒。
三是进一步提升房屋租赁市场信息透明度。房屋租赁信息不对称是交易双方博弈的焦点,其中价格不透明是关键因素。因此,建议有关部门可以定期发布类似房价的房租指导价格,为房东和租客提供参考。